How Programmable USDC Payroll Handles Automatic Tax Withholding for Global Contractors

In the complex landscape of global business, paying contractors across borders often means navigating a maze of fluctuating exchange rates, slow bank transfers, and varying tax regimes. Programmable USDC payroll changes that equation entirely. By leveraging smart contracts on blockchain, platforms like USDCPayrollPro. com automate USDC payroll tax withholding, ensuring contractors receive precise net pay while businesses stay compliant without the administrative burden. This isn’t just efficiency; it’s a strategic pivot toward the crypto economy’s promise of real-time, borderless transactions.

Multichain Bridged USDC (Fantom) Live Price

Powered by TradingView




Consider the current market: Multichain Bridged USDC on Fantom trades at $0.0249, up 0.0768% in the last 24 hours. While bridged variants can deviate from the $1 peg, core USDC remains the bedrock for payroll due to its transparency and reserves. Businesses funding payroll in USDC sidestep traditional rails, slashing costs and delays that plague wire transfers or even services like Deel and Toku.

Smart Contracts as the Backbone of Automated Tax Deductions

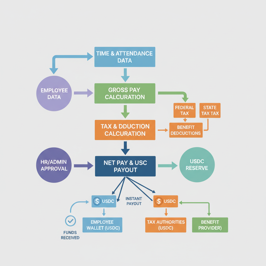
At the heart of programmable USDC payroll lies programmable logic encoded in smart contracts. These self-executing agreements trigger tax withholding based on predefined rules: contractor location, income thresholds, and IRS forms like W-8BEN or 1099s. Platforms such as Riseworks and Multiplier outline onboarding steps, but USDCPayrollPro. com elevates this with on-chain automation. Imagine a contract that calculates USD-equivalent wages in real time, withholds the exact percentage for U. S. source income taxes, and escrows funds until compliance is verified.

This approach mirrors ChainScore Labs’ programmable rules, where payments only release upon validated documentation. For global contractors, it means no more manual invoicing or chasing receipts. Taxes are deducted at source, reported instantly to authorities, and contractors get clean USDC payouts convertible to local fiat. From my vantage as an investor tracking economic cycles, this reduces compliance risks highlighted in LinkedIn discussions on crypto payroll jurisdictions.

Compliant stablecoin payroll platforms are required to implement automated tax withholding, real-time reporting to tax authorities, and full KYC/AML controls.

Streamlining Onboarding for Seamless Crypto Contractor Payments

Onboarding sets the stage for frictionless operations. Steps from Multiplier and Riseworks involve account creation, rate entry, and contract review, but programmable systems integrate KYC/KYB directly into the blockchain. USDCPayrollPro. com, for instance, uses oracle feeds for real-time wage calculations and tax rates, supporting payments in 100 and cryptocurrencies or local currencies as Remote does with Stripe.

Contractors submit forms digitally; smart contracts parse them, determine withholding rates, and execute. No human intervention needed. This is crucial for U. S. companies hiring abroad, where backup withholding can hit 24% without proper forms. Programmable USDC payroll handles this programmatically, ensuring crypto contractor payments are both instant and audit-ready.

USDC Price Prediction 2027-2032

Forecasts in programmable USDC payroll adoption scenarios for global contractors

Year Minimum Price Average Price Maximum Price
2027 $0.94 $1.00 $1.06
2028 $0.96 $1.00 $1.04
2029 $0.97 $1.00 $1.03
2030 $0.98 $1.00 $1.02
2031 $0.99 $1.00 $1.01
2032 $0.99 $1.00 $1.01

Price Prediction Summary

Amid growing programmable USDC payroll adoption for automatic tax withholding and global contractor payments, USDC is expected to hold its $1.00 peg firmly. Early years show wider min/max ranges due to potential market volatility or depegs (e.g., bearish regulatory shocks), narrowing over time as adoption stabilizes demand. Average remains $1.00, with 0% YoY change; bullish max reflects payroll-driven premiums, bearish min short-term dips.

Key Factors Affecting USD Coin Price

  • Mass adoption of USDC payroll platforms (Toku, Riseworks, Deel, Remote/Stripe) automating tax withholding, KYC/AML, and instant cross-border payments.
  • Regulatory progress on stablecoin compliance for payroll taxes (W-2, 1099, W-8BEN) reducing risks.
  • Smart contract innovations enabling programmable withholding and real-time reporting.
  • Mitigation of depeg risks from past events (e.g., SVB, bridged USDC liquidity issues on chains like Fantom).
  • Competition from USDT, other stablecoins, and CBDCs impacting market share.
  • Crypto market cycles, macroeconomic stability, and multichain bridging improvements influencing peg resilience.

Disclaimer: Cryptocurrency price predictions are speculative and based on current market analysis.
Actual prices may vary significantly due to market volatility, regulatory changes, and other factors.
Always do your own research before making investment decisions.

Real-World Advantages in Recurring Payouts and Cost Savings

Recurring payouts shine here. Set schedules for bi-weekly or monthly USDC transfers, with automated tax deductions USDC baked in. Stripe’s spotlight on stablecoins shows conversions from USD payroll to USDC for wallets like Airtm, but programmable platforms go further: condition payouts on milestones or hours logged, verified on-chain.

Cost savings are stark. Traditional global payroll incurs 3-7% fees plus days in transit; USDC settles in minutes for pennies. Toku’s automation of W-2s and 1099s pairs perfectly with this, but adding programmability scales for enterprises. I’ve advised firms on stablecoin adoption, and the macro trend is clear: as economic cycles favor digital dollars, USDC recurring payouts compliance becomes table stakes.

For freelancers in 69 countries, as Remote enables, or Deel’s Coinbase-funded runs, the flexibility is transformative. Businesses hold treasury in USDC, fund payroll directly, and watch deductions flow to treasuries seamlessly.

Platforms like USDCPayrollPro. com extend this by conditioning USDC recurring payouts compliance on oracle-verified milestones, turning payroll into a performance-aligned engine. Enterprises scaling to hundreds of contractors find the real-time tracking invaluable, with dashboards showing withheld taxes allocated to IRS escrow equivalents on-chain.

Mitigating Compliance Risks Across Borders

Global contractor payments expose businesses to a patchwork of regulations, from U. S. backup withholding to EU VAT directives. Programmable USDC payroll addresses this head-on through embedded KYC/AML protocols. Drawing from Toku’s emphasis on real-time reporting and Riseworks’ hybrid automation, these systems scan jurisdictions dynamically. A contractor in Brazil submits a W-8BEN; the smart contract flags 30% withholding for U. S. -sourced income, escrows USDC, and reports via API to tax bodies.

This isn’t theoretical. LinkedIn insights reveal companies paying thousands in USDC seamlessly, masking crypto’s complexity behind fiat-like stability. Yet, as an investor eyeing long-term cycles, I caution against over-reliance on any single chain. Multichain Bridged USDC on Fantom at $0.0249 underscores peg risks in bridged assets; stick to native USDC for payroll to anchor at parity. USDCPayrollPro. com prioritizes this, integrating full reserves audits for unassailable compliance.

Master Programmable USDC Payroll: Automate Tax Withholding Strategically

professional digital onboarding dashboard for global contractors with verification checklists and world map
Onboard Contractors Compliantly
Begin by strategically onboarding global contractors through KYC/KYB verification, collecting essential tax forms like IRS Form W-8BEN, and generating compliant contracts. This foundational step ensures all payments align with jurisdictional requirements from day one.
dashboard interface setting tax withholding rules with jurisdiction flags and percentage sliders
Configure Tax Withholding Rules
Thoughtfully define automated tax rules based on contractor residency, withholding rates for income and employment taxes, and real-time USD-equivalent calculations. Platforms like Rise or Toku enable precise configurations to minimize compliance risks.
secure wallet funding screen with USDC transfer animation and lock icons
Fund Your Payroll Wallet Securely
Strategically fund the dedicated payroll wallet with USDC via platforms like Deel or Coinbase integrations. This leverages stablecoin efficiency for instant settlements, bypassing traditional banking delays while maintaining full reserves.
flowchart of automated payroll process with USDC flows, tax deduction nodes, and instant payout arrows
Automate Recurring Payouts with Withholding
Implement programmable automations for recurring payouts, where smart rules withhold taxes automatically, generate invoices, and disburse net USDCβ€”or local currency equivalentsβ€”to contractors across 100+ countries.
analytics dashboard showing payroll compliance metrics, charts, and tax report previews
Monitor Compliance and Reporting
Continuously oversee via real-time dashboards for tax reporting, form generation (e.g., 1099s), and audit trails. This strategic oversight ensures ongoing adherence to global regulations like AML and real-time authority filings.

Once configured, the system hums. Payments settle instantly across 69 countries, as Remote demonstrates with Stripe, but with programmable twists like auto-conversions to 90 and fiat options via Rise. Administrative overhead plummets; no more reconciling 1099s manually when blockchain immutability provides audit trails.

Strategic Edge for Crypto-Forward Enterprises

Adopting programmable USDC payroll positions businesses ahead of the curve. In economic downturns, holding treasury in USDC shields against inflation, funding payroll without forex volatility. ChainScore Labs highlights ROI from instant cross-border flows: reduced delays mean contractors stay productive, not waiting on banks. For freelancers, clean net USDC arrives, convertible instantly, fostering loyalty.

I’ve guided firms through stablecoin transitions, watching treasury yields from on-chain strategies outpace bonds. Tax withholding becomes a feature, not a chore; deductions flow to compliant pools, with real-time USD equivalents calculated against the $0.0249 bridged benchmark where relevant, though core operations peg firmly. This scales: from solopreneurs to multinationals, crypto contractor payments evolve from experiment to standard.

Master USDC Payroll Compliance: Strategic Safeguards Checklist

  • πŸ” Verify KYC and KYB status for all global contractors to ensure regulatory adherenceπŸ”
  • πŸ“‹ Confirm receipt and validity of tax forms like W-8BEN, W-2, or 1099 for accurate obligationsπŸ“‹
  • βš™οΈ Strategically set withholding rates aligned with jurisdiction-specific income and employment taxesβš™οΈ
  • πŸ“ˆ Monitor oracle feeds for real-time USD-equivalent wage calculations and price stabilityπŸ“ˆ
  • πŸ” Conduct thorough audits of on-chain reports to validate transactions and complianceπŸ”
  • πŸ›‘οΈ Implement programmable rules to automate recurring payouts only upon documentation validationπŸ›‘οΈ
Excellent! Your programmable USDC payroll now embodies strategic compliance, enabling secure, efficient global contractor payments.

Deel’s USDC funding via Coinbase proves viability, but programmability adds intelligence. Payments halt if docs lapse, slashing liability. Toku’s W-2/1099 automation complements this, yet blockchain’s transparency exceeds legacy tools.

Mastering Tax Compliance: Programmable USDC Payroll FAQs for Global Contractors

How does automatic tax withholding work for non-US contractors using programmable USDC payroll?
Programmable USDC payroll platforms like USDCPayrollPro.com automate tax withholding by first calculating wages in real-time USD equivalents, even with fluctuating crypto values such as the current Multichain Bridged USDC (Fantom) price of $0.0249. For non-US contractors, systems determine withholding rates based on IRS Form W-8BEN status, deducting applicable income taxes before payout. This ensures compliance across jurisdictions, with funds held securely on blockchain until obligations are met, reducing risks and enabling instant cross-border settlements.
🌍
What tax forms are required for USDC payroll with global contractors?
Key forms include IRS Form W-8BEN for non-US contractors to certify foreign status and claim treaty benefits, avoiding excessive withholding. For US-based contractors, 1099 forms are generated automatically for reporting. Platforms like USDCPayrollPro.com handle KYC/AML verifications and produce compliant invoices, W-2s for employees if applicable, and real-time tax documents. This strategic automation minimizes manual errors, ensures accurate filings, and supports scalable operations for crypto-forward businesses.
πŸ“‹
Is programmable USDC payroll IRS compliant for tax withholding?
Yes, leading platforms such as USDCPayrollPro.com are designed for IRS compliance, implementing automated withholding, real-time reporting to tax authorities, and full integration with US tax rules. They convert USDC payments to USD equivalents for calculations, using current market data like USDC at $0.0249, and generate necessary forms like 1099s and W-8BENs. This thoughtful approach mitigates compliance risks, supports hybrid crypto-fiat workflows, and provides audit-ready records for global teams.
βœ…
How does programmable USDC payroll handle multi-currency payouts for contractors?
USDCPayrollPro.com excels in multi-currency handling by supporting payouts in USDC and converting to over 90 local fiat currencies or 100+ cryptocurrencies via integrated rails. Tax withholding is calculated in USD equivalents before conversion, ensuring precise deductions regardless of payout method. With programmable rules, payments execute only after documentation validation, offering strategic flexibility for global contractors while maintaining blockchain speed and low costs, even at current USDC prices like $0.0249.
πŸ’±
What compliance features ensure safe USDC payments to international teams?
Robust features include automated KYC/KYB verifications, programmable smart contracts that enforce tax withholding and documentation checks, and real-time USD-equivalent wage calculations using live data (e.g., USDC at $0.0249). Platforms generate compliant tax forms, enable instant blockchain settlements, and provide full audit trails. This strategic framework, as seen in USDCPayrollPro.com, slashes delays, reduces administrative burdens, and aligns with global regulations for secure, scalable contractor payments.
πŸ”’

Forward-thinking leaders integrate these systems now. As adoption surges, early movers capture efficiency gains, turning payroll from cost center to competitive moat. Programmable USDC payroll, with its ironclad automated tax deductions USDC, redefines global operations in the stablecoin era, aligning incentives across borders with code’s precision.

Leave a Reply

Your email address will not be published. Required fields are marked *